欢迎访问陕西中尚安全评估有限公司官网! 服务热线:029-86689491

陕西中尚安全评估有限公司
公司电话:029-86689491
手机:15691756786
联系人:李总
地址:陕西省西安市经济技术开发区凤城十二路66号首创国际城25幢12107室
网址:http://www.sxzsaq.com

公司业绩

您现在的位置:首页 > 公司业绩 >

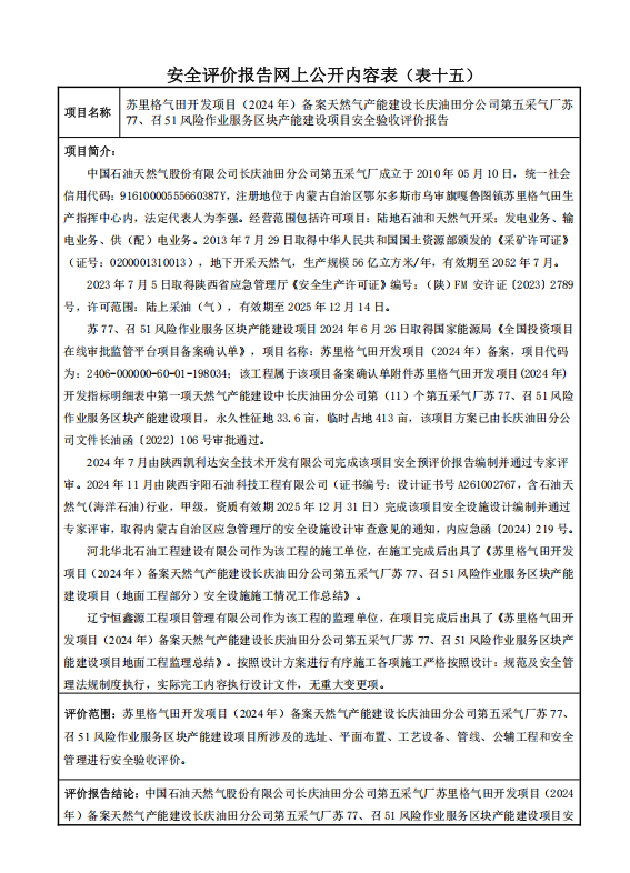
苏里格气田开发项目(2024年)备案天然气产能建设长庆油田分公司第五采气厂苏77召51风险作业服务区块产能建设项目安全验收评价报告

发布时间:2025-10-13  字号:  

348bdf6b-300a-4c55-9885-d16f180ccec2.png


7.png

8ecae56f-2d19-499d-9326-680d668b9cf6.png

6ff643c7-e784-4716-861c-d10463e69322.png

9.png

10.png

收缩
  • QQ咨询

  • 陕西中尚安全评估有限公司
  • 陕西中尚安全评估有限公司
  • 电话咨询

  • 029-86689491